Portfolio

Voici les différents projets que j'ai pu réaliser durant ma formation, mes projets personnelles et mes expériences professionnelles

  • All
  • App
  • Virtualisation
  • Web

Virtusalisation "miroir intelligent"

Projet de groupe à l'école EPSI

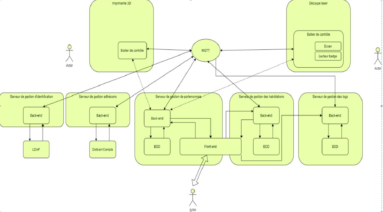
Schéma système

Stage avec l'association LABSud

Site internet

Compilation des jeux réalisé à l'ecole EPSI

Site internet

Horloge et flux RSS avec l'academie IBM

Site internet

Player Audio

Node red

Stage avec l'association LABSud

Base de donnée entreprise

Stage avec l'entreprise EIO